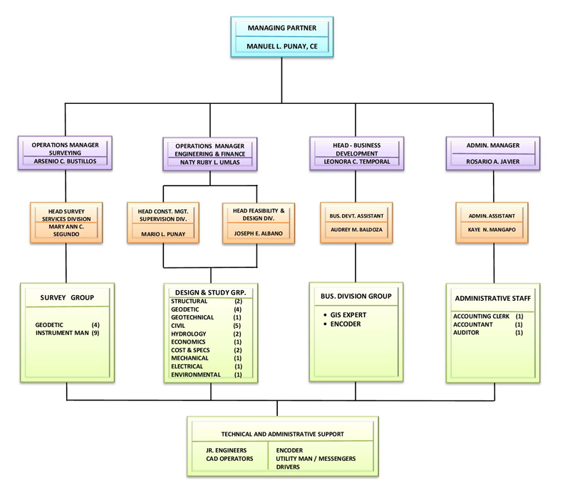
PERSONNEL SET-UP

FDSC maintains highly professional staff who are full time with regular employment status. The firm's manpower organization are composed of technical group such as civil engineers, structural engineers, highway engineers, architects, geodetic engineers, hydrologists, cost engineers, specifications and documentation specialist, and the support group like, CADD operators, computer encoders and instrumentmen. The administrative and support group are business development officers, administrative officers, bookkeeper/accounting clerks, computer encoders, secretaries, driver and utility/messengers.

List of On-call Consultants/Experts

FDSC's competent consultants are composed of master planners, civil engineers, architects, electrical engineers, sanitary engineers, highway engineers, hydrologists, environmental engineers, economists and social/institutional specialists.

  • Project Manager/Coordinator
  • Highway Engineer
  • Bridge Engineer
  • Safety Engineer
  • Sanitary Engineer
  • Materials Engineer
  • Geotechnical Engineer
  • Traffic Engineer/Master Planner
  • Construction Supervision Manager
  • Urban/Regional Planner
  • Transport Planner /Specialist
  • Environmental Planner/Specialist
  • Navaids Specialist
  • Landscape Architect
  • Interior Designer
  • Economist/Financial Analyst
  • Sociologist/ Institutional Specialist

Organizational Set-up